Datenschutz in der Forschung
Belange des Datenschutzes bei Forschungsprojekten
Sie sind Mitarbeiter*in einer Forschungsgruppe und arbeiten an einem Forschungsprojekt, bei dem Daten verarbeitet werden sollen? Sie sind Student*in in der Bachelor-/Masterarbeit oder im Forschungspraktikum?
Dann müssen Sie sich im Allgemeinen auch mit dem Datenschutz auseinandersetzen. Auf dieser Seite erfahren Sie in übersichtlicher Form mehr dazu.
Tools zur Einordnung eines Projektes (extern)
Dazu können Sie ihr Projekt mithilfe der drei rechts gelisteten Tools einordnen. Diese sind eine Entwicklung des BERD@NFDIs. NFDI steht für "Nationale Forschungsdaten Infrastruktur", eine Initiative die von allen 16 Bundesländern unterstützt wird, um Forschungs- und wissenschaftliche Daten verfügbar, miteinander vernetzt und für die langfristige Nutzung nachhaltig zu machen (siehe auch: Link).
Die Tools konsolidieren die relevanten Informationen in Form eines Fragekatalogs mit verständlichen Ja/Nein-Fragen. Aus diesen wird dann eine Einschätzung generiert, inwiefern welche datenschutzrechtliche Bestimmungen für das Projekt zu beachten sind.
Externe Tools zur Einordnung des Projekts bezüglich des Datenschutzes:
1. Werden überhaupt personenbezogene Daten verarbeitet bzw. gilt die DSGVO überhaupt für mein Projekt?
Tool IVA 1 des BERD@NFDI
2. Was muss ich beachten bei Verwendung der Einwilligung als Rechtsgrundlage?
Tool IVA 2 des BERD@NFDI
3. Welche weitere forschungsspezifischen Rechtsgrundlagen gelten für mein Projekt?
Tool IVA 3 des BERD@NFDI
Hinweis: Die o.g. Tools sind in keinster Weise mit der Universität Koblenz assoziiert, sondern eine eigene Entwicklung des BERD@NFDI.
Muster-Datenschutzkonzept für Forschungsvorhaben (extern)
Für die Planung Ihres Forschungsvorhabens können Sie sich zudem an dem bewährten „Muster: Datenschutzkonzept für Forschungsvorhaben im Rahmen von akademischen Abschlussarbeiten oder Promotionsvorhaben“ des Hessischen Beauftragten für Datenschutz und Informationsfreiheit (HBDI) orientieren. Link zum Muster (extern)
Wichtig: Das verlinkte Muster dient der strukturellen Orientierung, es enthält Verweise auf hessisches Landesrecht! Der wiederholt genannte § 24 HDSIG ist nur für öffentliche Stellen in Hessen, also insbesondere Hochschulen, anwendbar und gilt nur für Forschungsvorhaben unter der Verantwortlichkeit einer Hochschule des Landes Hessen. Für Vorhaben in Rheinland‑Pfalz ist das rheinland-pfälzische Landesdatenschutzgesetz maßgeblich. Anstelle der zitierten hessischen Regelung des HBDI-Musters ist in Rheinland‑Pfalz regelmäßig § 22 LDSG RLP maßgeblich. Die Grundanforderungen der DSGVO bleiben unverändert und die Struktur des Konzepts wird insoweit regelmäßig nicht berührt.
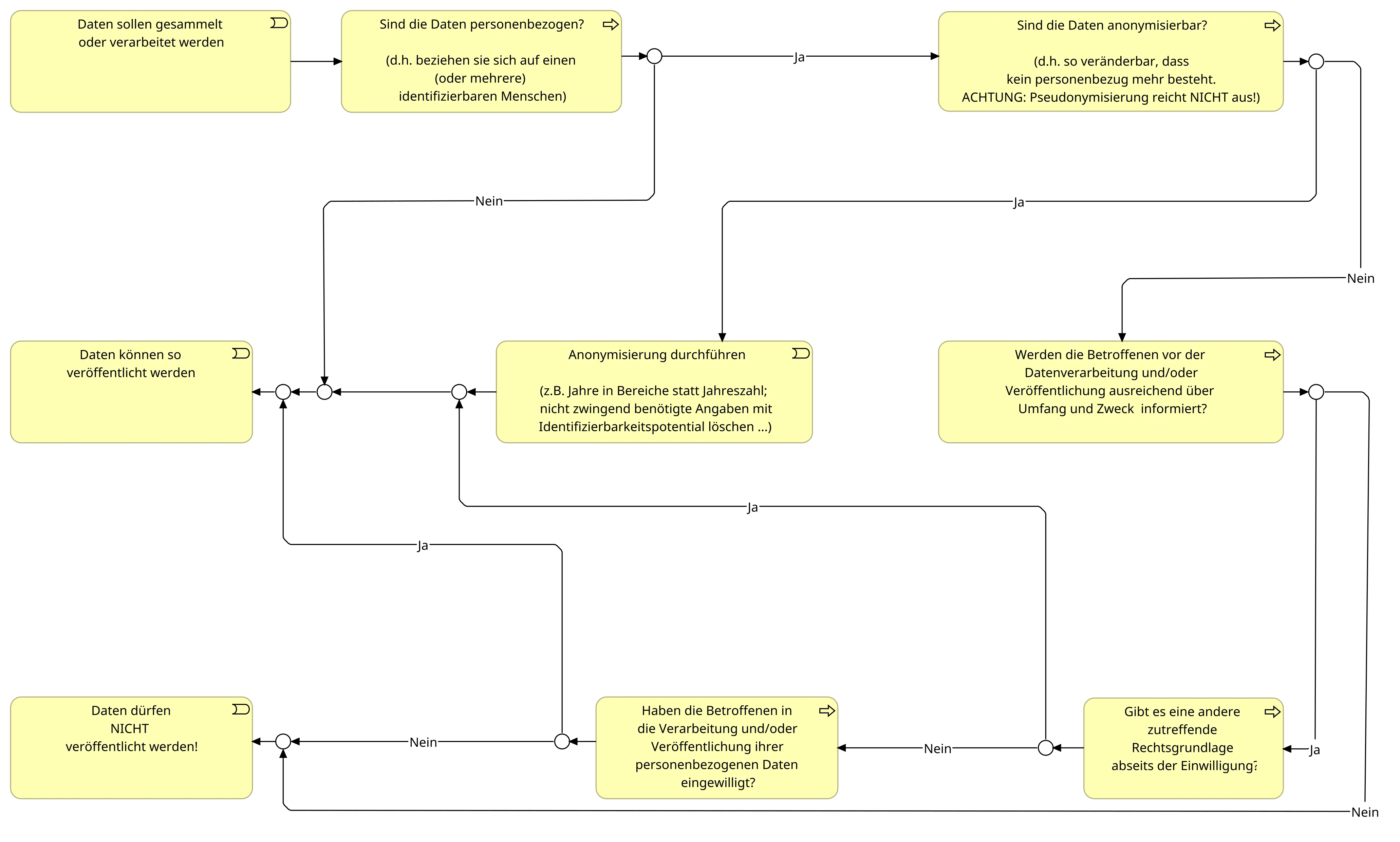
Grafische Übersicht über grundlegende datenschutzrelevante Schritte
Um eine Übersicht über die grundlegenden Schritte zu erhalten, die zumeist zutreffen, kann zudem die untere Grafik als Hilfestellung und Orientierung dienen.
Wichtig: Die unten stehende Grafik dient lediglich als grober Anhaltspunkt. Besonderheiten wie z.B. die Einbindung von Drittdienstleistern oder Kooperationen mit externen Partnern und weiteres sind darin nicht abgedeckt!
Zu Risiken und detailierten Erläuterungen lesen Sie daher näheres im FAQ, sowie der Datenschutz-Seite nach und fragen insbesondere Ihren Beauftragten für Informationssicherheit und Datenschutz.
Bei der Verarbeitung von personenbezogenen Daten sind stets alle(!) datenschutzrelevanten Anforderungen zu erfüllen (insb. Dokumentationspflicht, Lösch/Aufbahrungsfristen siehe Link).





